芯城品牌采购网 > 品牌资讯 > 元器件百科 > IGBT驱动电路
芯城品牌采购网
22833
IGBT综合了以上两种器件的优点,驱动功率小而饱和压降低。非常适合应用于直流电压为600V及以上的变流系统如交流电机、变频器、开关电源、照明电路、牵引传动等领域。

图1所示为一个N 沟道增强型绝缘栅双极晶体管结构, N+ 区称为源区,附于其上的电极称为源极。N+ 区称为漏区。器件的控制区为栅区,附于其上的电极称为栅极。沟道在紧靠栅区边界形成。在漏、源之间的P 型区(包括P+ 和P 一区)(沟道在该区域形成),称为亚沟道区( Subchannel region )。而在漏区另一侧的P+ 区称为漏注入区( Drain injector ),它是IGBT 特有的功能区,与漏区和亚沟道区一起形成PNP 双极晶体管,起发射极的作用,向漏极注入空穴,进行导电调制,以降低器件的通态电压。附于漏注入区上的电极称为漏极。
IGBT的开关作用是通过加正向栅极电压形成沟道,给PNP 晶体管提供基极电流,使IGBT 导通。反之,加反向门极电压消除沟道,切断基极电流,使IGBT 关断。IGBT 的驱动方法和MOSFET 基本相同,只需控制输入极N一沟道MOSFET ,所以具有高输入阻抗特性。当MOSFET 的沟道形成后,从P+ 基极注入到N 一层的空穴(少子),对N 一层进行电导调制,减小N 一层的电阻,使IGBT 在高电压时,也具有低的通态电压。
IGBT 的驱动条件与它的静态和动态特性密切相关。栅极的正偏压+VGE、负偏压-VGE 和栅极电阻RG 的大小,对IGBT 的通态电压、开关时间、开关损耗、承受短路能力以及dVCE/dt等参数都有不同程度的影响。
1、 正偏压+VGE 的影响
当VGS 增加时,通态电压下降,IGBT 的开通能量损耗下降,但是VGE 不能随意增加,因为VGE 增加到一定程度之后对IGBT 的负载短路能力及dVCE/dt 电流有不利影响。
2、 负偏压-VGE 的影响
负偏压也是很重要的门极驱动条件,它直接影响IGBT 的可靠运行。虽然-VGE 对关断能耗没有显着影响,担负偏压的增高会使漏极浪涌电流明显下降,从而避免过大的漏极浪涌电流使IGBT 发生不可控的擎住现象。
3、 门极电阻RG 的影响
门极电阻增加,使IGBT 的开通与关断能耗均增加,门极电阻减小又使di/dt 增大,可能引发IGBT 误导通,同时RG 上的能耗也有所增加。所以通常RG 一般取十几欧到几百欧之间。
因此,为了使IGBT 能够安全可靠得到通和关断,其驱动电路必须满足一下条件:
1.由于是容性输入阻抗,IGBT 对门极电荷集聚很敏感,因此要保证有一条低阻抗值得放电回路。
2.门极电路中的正偏压应为+12-15V,负偏压-2--10V。
3. 驱动电路应与整个控制电路在电位上严格隔离。
4.门极驱动电路应尽可能简单实用,具有对IGBT 的自保护功能,并有较强的抗干扰能力。
绝缘栅双极型晶体管(IGBT)在今天的电力电子领域中已经得到广泛的应用,在实际使用中除IGBT自身外,IGBT 驱动器的作用对整个换流系统来说同样至关重要。驱动器的选择及输出功率的计算决定了换流系统的可靠性。驱动器功率不足或选择错误可能会直接导致 IGBT 和驱动器损坏。以下总结了一些关于IGBT驱动器输出性能的计算方法以供选型时参考。
IGBT 的开关特性主要取决于IGBT的门极电荷及内部和外部的电阻。图1是IGBT 门极电容分布示意图,其中CGE 是栅极-发射极电容、CCE 是集电极-发射极电容、CGC 是栅极-集电极电容或称米勒电容(Miller Capacitor)。门极输入电容Cies 由CGE 和CGC 来表示,它是计算IGBT 驱动器电路所需输出功率的关键参数。该电容几乎不受温度影响,但与IGBT集电极-发射极电压VCE 的电压有密切联系。在IGBT数据手册中给出的电容Cies 的值,在实际电路应用中不是一个特别有用的参数,因为它是通过电桥测得的,在测量电路中,加在集电极上C 的电压一般只有25V(有些厂家为10V),在这种测量条件下,所测得的结电容要比VCE=600V 时要大一些(如图2)。由于门极的测量电压太低(VGE=0V )而不是门极的门槛电压,在实际开关中存在的米勒效应(Miller 效应)在测量中也没有被包括在内,在实际使用中的门极电容Cin值要比IGBT 数据手册中给出的电容Cies 值大很多。因此,在IGBT数据手册中给出的电容Cies值在实际应用中仅仅只能作为一个参考值使用。
确定IGBT 的门极电荷
对于设计一个驱动器来说,最重要的参数是门极电荷QG(门极电压差时的IGBT 门极总电荷),如果在IGBT 数据手册中能够找到这个参数,那么我们就可以运用公式计算出:门极驱动能量 E = QG · UGE = QG · [ VG(on) - VG(off) ]
门极驱动功率 PG = E · fSW = QG · [ VG(on) - VG(off) ] · fSW
驱动器总功率 P = PG + PS(驱动器的功耗)
平均输出电流 IoutAV = PG / ΔUGE = QG · fSW
最高开关频率 fSW max. = IoutAV(mA) / QG(μC)
峰值电流IG MAX = ΔUGE / RG min = [ VG(on) - VG(off) ] / RG min
其中的 RG min = RG extern + RG intern
fsw max. : 最高开关频率IoutAV :单路的平均电流QG : 门极电压差时的 IGBT门极总电荷RG extern : IGBT 外部的门极电阻RG intern : IGBT 芯片内部的门极电阻但是实际上在很多情况下,数据手册中这个门极电荷参数没有给出,门极电压在上升过程中的充电过程也没有描述。这时候最好是按照 IEC 60747-9-2001 - Semiconductor devices -
Discrete devices - Part 9: Insulated-gate bipolar transistors (IGBTs)
所给出的测试方法测量出开通能量E,然后再计算出QG。
E = ∫IG · ΔUGE · dt= QG · ΔUGE
这种方法虽然准确但太繁琐,一般情况下我们可以简单地利用IGBT数据手
册中所给出的输入电容Cies值近似地估算出门极电荷:
如果IGBT数据表给出的Cies的条件为VCE = 25 V, VGE = 0 V, f= 1 MHz,那么可以近似的认为Cin=4.5Cies,
门极电荷 QG ≈ ΔUGE · Cies · 4.5 = [ VG(on) - VG(off) ] · Cies · 4.5
Cies : IGBT的输入电容(Cies 可从IGBT 手册中找到)
如果IGBT数据表给出的Cies的条件为VCE = 10 V, VGE = 0 V, f= 1 MHz,那么可以近似的认为Cin=2.2Cies,
门极电荷 QG ≈ ΔUGE · Cies · 2.2 = [ VG(on) - VG(off) ] · Cies · 2.2
Cies : IGBT的输入电容(Cies 可从IGBT 手册中找到)
如果IGBT数据手册中已经给出了正象限的门极电荷曲线,那么只用Cies 近似计算负象限的门极电荷
会更接近实际值:
门极电荷 QG ≈ QG(on) + ΔUGE · Cies · 4.5 = QG(on) + [ 0 - VG(off) ] · Cies · 4.5
-- 适用于Cies 的测试条件为 VCE = 25 V, VGE = 0 V, f= 1 MHz 的IGBT
门极电荷 QG ≈ QG(on) + ΔUGE · Cies · 2.2 = QG(on) + [ 0 - VG(off) ] · Cies · 2.2
-- 适用于Cies 的测试条件为 VCE = 10 V, VGE = 0 V, f= 1 MHz 的IGBT
当为各个应用选择IGBT驱动器时,必须考虑下列细节:
· 驱动器必须能够提供所需的门极平均电流IoutAV 及门极驱动功率PG。驱动器的最大平均输出电流必须大于计算值。
· 驱动器的输出峰值电流IoutPEAK 必须大于等于计算得到的最大峰值电流。
· 驱动器的最大输出门极电容量必须能够提供所需的门极电荷以对IGBT 的门极充放电。在POWER-SEM 驱动器的数据表中,给出了每脉冲的最大输出电荷,该值在选择驱动器时必须要考虑。
另外在IGBT驱动器选择中还应该注意的参数包括绝缘电压Visol IO 和dv/dt 能力。

根据IGBT的特性,其对驱动电路的要求如下:
(1)提供适当的正反向电压,使IGBT能可靠地开通和关断。当正偏压增大时IGBT通态压降和开通损耗均下降,但若ce过大,则负载短路时其c随ce增大而增大,对其安全不利,使用中选GE《15V为好。负偏电压可防止由于关断时浪涌电流过大而使IGBT误导通,一般选UGE一一5V为宜。
(2)IGBT的开关时间应综合考虑。快速开通和关断有利于提高工作频率,减小开关损耗。但在大电感负载下,IGBT的开频率不宜过大,因为高速开断和关断会产生很高的尖峰电压,及有可能造成IGBT自身或其他元件击穿。
(3)IGBT开通后,驱动电路应提供足够的电压、电流幅值,使IGBT在正常工作及过载情况下不致退出饱和而损坏。
(4)IGBT驱动电路中的电阻尺G对工作性能有较大的影响,尺。较大,有利于抑制IGBT的电流上升率及电压上升率,但会增加IGBT的开关时间和开关损20耗;Rc较小,会引起电流上升率增大,使IGBT误导通或损坏。Rc的具体数据与驱动电路的结构及IGBT的容量有关,一般在几欧~几十欧,小容量的IGBT其Rc值较大。
(5)驱动电路应具有较强的抗干扰能力及对IGBT的保护功能。IGBT的控制、驱动及保护电路等应与其高速开关特性相匹配,另外,在未采取适当的防静电措施情况下,G―E断不能开路。
IGBT驱动电路分为:分离叉脚式元件的驱动电路;光耦驱动电路;厚膜驱动电路;专用集成块驱动电路
1、采用脉冲变压器隔离驱动IGBT
应用了廉价的脉冲变压器实现IGBT 主电路与控制电路的隔离。其性能的好坏取决于脉冲变压器的制作,应尽量减小脉冲变压器的漏感抗,并采用高铁氧体铁心,最高工作频率可达40KHz。
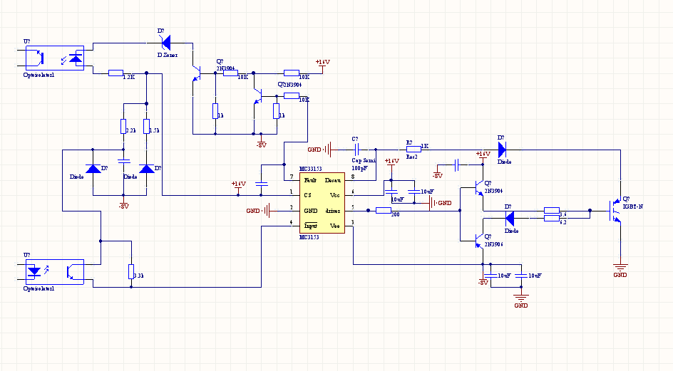
2、采用光耦合器及CMOS 驱动IGBT
电路图如图2 所示,该电路自身带过流保护功能,光耦合器将脉冲控制电路与驱动电路隔离,4011 的四个与非门并联工作提高了驱动能力,互补晶体管V1、V2 降低驱动电路阻抗,通过R1、C1 与R2、C2 获得不同的正、反向驱动电压,以满足各种IGBT 对栅极驱动电压的要求。该电路由于受光耦合器传输速度的影响,其工作频率不能太高,同时受4011 型CMOS电路最高工作电压的限制,使+VGE 和-VGE 的幅值相互牵制,并受到限制。
3、 用专用混合集成驱动电路
目前,国外很多生产IGBT 器件的公司,为了解决IGBT 驱动的可靠性问题,纷纷推出IGBT专用驱动电路,如美国MOTOROLA 公司的MPD 系列、日本东芝公司的KT 系列、日本富士公司的EXB 系列等。这些驱动电路抗干扰能力强,集成化程度高,速度快,保护功能完善,可实现IGBT 的最优驱动,但一般价格比较昂贵,对于普通用户很难接受。
IGBT驱动电路
Rlimit =10~100Ω,C=10~470μF,Creset=10nF.
一、栅极电阻Rg的作用
1、消除栅极振荡
绝缘栅器件(IGBT、MOSFET)的栅射(或栅源)极之间是容性结构,栅极回路的寄生电感又是不可避免的,如果没有栅极电阻,那栅极回路在驱动器驱动脉冲的激励下要产生很强的振荡,因此必须串联一个电阻加以迅速衰减。
2、转移驱动器的功率损耗
电容电感都是无功元件,如果没有栅极电阻,驱动功率就将绝大部分消耗在驱动器内部的输出管上,使其温度上升很多。
3、调节功率开关器件的通断速度
栅极电阻小,开关器件通断快,开关损耗小;反之则慢,同时开关损耗大。但驱动速度过快将使开关器件的电压和电流变化率大大提高,从而产生较大的干扰,严重的将使整个装置无法工作,因此必须统筹兼顾。
二、栅极电阻的选取
1、栅极电阻阻值的确定
各种不同的考虑下,栅极电阻的选取会有很大的差异。初试可如下选取:
不同品牌的IGBT模块可能有各自的特定要求,可在其参数手册的推荐值附近调试。
2、栅极电阻功率的确定
栅极电阻的功率由IGBT栅极驱动的功率决定,一般来说栅极电阻的总功率应至少是栅极驱动功率的2倍。
IGBT栅极驱动功率 P=FUQ,其中:
F 为工作频率;
U 为驱动输出电压的峰峰值;
Q 为栅极电荷,可参考IGBT模块参数手册。
例如,常见IGBT驱动器(如TX-KA101)输出正电压15V,负电压-9V,则U=24V,
假设 F=10KHz,Q=2.8uC
可计算出 P=0.67w ,栅极电阻应选取2W电阻,或2个1W电阻并联。
三、设置栅极电阻的其他注意事项
1、尽量减小栅极回路的电感阻抗,具体的措施有:
a)驱动器靠近IGBT减小引线长度;
b) 驱动的栅射极引线绞合,并且不要用过粗的线;
c) 线路板上的 2 根驱动线的距离尽量靠近;
d) 栅极电阻使用无感电阻;
e) 如果是有感电阻,可以用几个并联以减小电感。
2、IGBT 开通和关断选取不同的栅极电阻
通常为达到更好的驱动效果,IGBT开通和关断可以采取不同的驱动速度,分别选取 Rgon和Rgoff(也称 Rg+ 和 Rg- )往往是很必要的。
IGBT驱动器有些是开通和关断分别输出控制,只要分别接上Rgon和Rgoff就可以了。
有些驱动器只有一个输出端,这就要在原来的Rg 上再并联一个电阻和二极管的串联网络,用以调节2个方向的驱动速度。
3、在IGBT的栅射极间接上Rge=10-100K 电阻,防止在未接驱动引线的情况下,偶然加主电高压,通过米勒电容烧毁IGBT。所以用户最好再在IGBT的栅射极或MOSFET栅源间加装Rge。
免责声明:
文章内容转自互联网,不代表本站赞同其观点;
如涉及内容、图片、版权等问题,请联系2644303206@qq.com我们将在第一时间删除内容!